本文經授權轉載自:品牌工廠BrandsFactory

作者:王曉寒

“鑽石恆久遠,一顆永流傳”,這句20世紀最成功的廣告語,將鑽石的璀璨與愛情的不朽緊緊相連。鑽石,以其獨有的光彩和堅硬,成爲了愛情和婚姻的象徵,即使價格不菲,依然讓人們趨之若鶩,渴望擁有。

而在河南東部,有一座名爲柘城的小縣城,近年來因爲鑽石而聲名鵲起,甚至可以說是它“把鑽石的價格打了下來”。

這裏,金剛石微粉的年產量和出口量分別佔據了全國的70%和50%,年產金剛石單晶60億克拉、金剛石微粉100億克拉、培育鑽石毛坯及加工銷售600萬克拉,成爲了名副其實的“鑽石之都”。

培育鑽石,以其價廉物美的優勢,正逐漸成爲珠寶界的新寵。中國不僅是全球最大培育鑽石生產國,也是全球最大黃金生產國、全球最大淡水珍珠生產國,從中國出發,不少飾品品牌走向了海外市場。

01:被許仰天押注的賽道

中國飾品品牌出海,最早可以追溯到1990年寶慶銀樓遠銷東南亞、歐美等地區,而飾品出海賽道,在近幾年已經接近紅海。

“飾品其實是入行門檻比較低的品類,因爲投入成本低、用戶羣體大,可以說是新手的練習賽道,所以也成爲了紅海。但要真正做好,需要一定的設計和運營能力。”品牌出海行業觀察人士Yvonne表示。

飾品,也是Shein看重的品類,早在2019年,Shein創始人許仰天就以個人名義,入股了飾品出海品牌Soufeel;在Shein平臺化之後,也在大舉招募飾品商家入駐。

2009年,許仰天帶着團隊做起了婚紗跨境電商生意,也是在這一年,Soufeel在英國推出。

2011年時,Soufeel通過獨立站迅速佈局歐洲市場,短短六個月銷售額便突破了百萬美元大關。隨後,它將市場拓展到北美地區,創造了每26秒賣出一件商品的銷售神話。2017年,Soufeel完成了B輪融資。

如今,Soufeel的年銷售額已穩定在過億人民幣,並在歐美市場的基礎上進一步拓展到東南亞,覆蓋了全球150多個國家的兩百多萬用戶。

令許多人驚訝的是,Soufeel起家於哈爾濱,這裏的電商行業其實並不算髮達。但其實,起家於“電商不發達”地區的飾品出海公司不在少數。

“早期的出海飾品獨立站,主要依賴於買量,比如陝西西安,就有艾亞特(Maxine)、竹樂網絡(Jeulia)等公司,也有不少飾品獨立站在四川成都。”Yvonne向品牌工廠介紹到,“可以發現,西安的一些飾品獨立站公司的註冊地址甚至是在居民區裏面,他們就是最早去玩站羣、玩流量的玩家,飾品在中國國內有着很強的供應鏈,所以他們不需要壓貨,主要是通過一件代發。”

歐美人的配飾生意,藏在中國二線城市

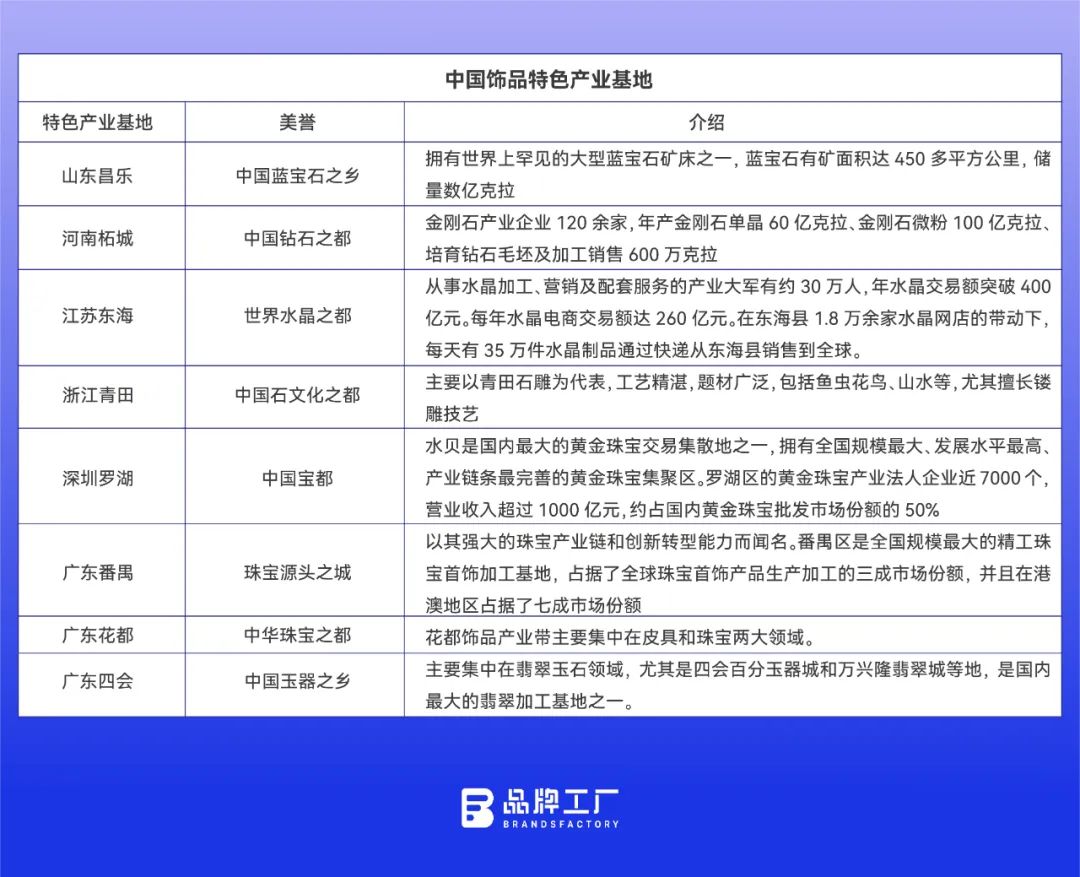
當然,更多的出海飾品品牌,來自廣東。在廣東的番禺、花都、四會,有着豐富的珠寶和飾品產業鏈,這三個地區分別被冠以“珠寶源頭之城”、“中華珠寶之都”、“中國玉器之鄉”的美譽。

供應鏈優勢吸引着衆多品牌的落地,就連Soufeel的主體公司,也從哈爾濱邁遠電子商務有限公司,更改成了廣州邁遠電子商務有限公司。

在廣東,有一家飾品公司值得關注,那就是旭平首飾。它不僅在國內市場做到了頭部,同時也遠銷海外,在南美、東南亞尤爲突出,TikTok上XUPing jewelry擁有幾億次的流量曝光。

旭平首飾的團隊遍佈全國,據瞭解,其工廠坐落在廣西梧州,設計研發核心團隊在廣東中山、梅州的地區,而浙江的杭州、金華,黑龍江、吉林、雲南等地,都有旭平首飾設計團隊的身影。這些設計團隊因地制宜,爲不同市場量身打造獨特的產品。

譬如吉林的設計團隊,因距離韓國較近,所以專研面向韓國市場產品;而云南的設計團隊,則深挖國風與民族風韻味。旭平首飾還針對不同的消費羣體,設計了“TTM”、“晶晶”、“ML”等衆多子品牌,分別走不同的產品線路。

歐美人的配飾生意,藏在中國二線城市

02:紅海戰場,差異化取勝

飾品在跨境領域一直都是紅海品類,產品同質化嚴重,價格戰更是能讓商家血本無歸。差異化創新,就成爲了關鍵。

珠寶飾品除了販賣產品本身之外,還需要提供一種文化價值和情感牽絆。Soufeel的名稱就是由“Souvenir(紀念品)”與“Feeling(情感)”兩部分組成,它巧妙地將產品定位於“紀念日禮品”,網站上的大部分產品都支持DIY定製。

無論是生日、母親節,或是結婚紀念日,消費者都可以自行設計主題,製作姓名吊墜、手鍊,或是將照片印在手鍊、吊墜、錢包、手錶等物品上。正如其slogan所言:“For Every Memorable Day(爲每一個值得紀念的日子)”。

這些定製化商品,在Soufeel上的單價集中在20-40美元,可以說非常親民了,並且Soufeel會隨着各種節日的到來,推出相應的折扣活動。據統計,該品牌的復購率已達到50%。

而iCEGIANT,則選擇在飾品中融入了歐美地區流行的嘻哈潮流文化。它同樣推出了私人定製服務,希望幫助消費者創造出“你能想象的任何潮流珠寶飾品”。

iCEGIANT的理念來源於北歐冰巨人的追夢和革新精神,其設計靈感吸納了嘻哈圈內的音樂人、說唱新星、DJ、塗鴉以及街頭籃球,將低調的極簡主義與浮誇的街頭文化結合。

目前iCEGIANT的業務重心在北美地區,同時也反向進入了國內市場,受到了部分明星藝人的喜愛。據稱iCEGIANT的覆蓋人數已達數百萬以上。

數雲睿翼解決方案總監尚奕辰早期也做過飾品出海創業項目,他告訴品牌工廠:“飾品出海就是要做出差異化,我們在婚戒這一塊,從莫桑鑽入手,這類飾品在海外的售價高,但國內廣西梧州的價格優勢很明顯。另外就是設計方面要有特色,比如我們做一些生辰、星座主題的飾品。”

西安的Maxine就專注於訂婚戒指、結婚戒指等品類,以莫桑石、Sona仿真鑽等作爲原材料,主打物美價廉。

歐美人的配飾生意,藏在中國二線城市

在材質上打出差異化的,還有廣東卡輪飾品,其品牌名爲Kalen。這是一家始創於2008年的工貿一體企業,總部位於東莞市虎門鎮,生產的手鍊、項鍊、戒指、耳環、吊墜等產品,材質都是鈦鋼的,主打休閒、時尚、個性化。

從卡輪飾品官網來看,卡輪主做B2B生意,接受混合訂單,沒有最低起訂量,100美元就能包郵,還支持OEM/ODM,60天內都可以保修。其官網顯示,公司擁有超過10萬種款式的商品,通常每半個月就會上新款。目前已經與100多個國家大小客人有生意來往,每月有10000多名客戶從卡輪飾品的官網進行採購。

GO2BOHO則選擇切入手工珠寶賽道,致力於通過熟練的手工生產高品質、獨特且富有創意的珠寶首飾。該公司成立於2016年,其手工珠寶加工廠坐落於佛山。

也有品牌選擇給飾品添加更多功能,如北京心有靈犀科技旗下智能珠寶品牌totwoo,就打造了名爲“心有靈犀”的功能,情侶一方在App中點擊“發送”,另一方佩戴的首飾就會震動並閃光。

在飾品出海領域,還有一家公司比較特殊,就是杭州旎浩科技(NihaoJewelry)。

旎浩科技的創始人叫謝軍,2013年,旎浩科技的前身深圳愛麗絲特斯拉飾品有限公司成立。彼時,謝軍和許仰天一樣,都做着婚紗出口的生意,但隨着海外相關政策的變動,謝軍順勢結束了婚紗生意,在2014年帶領團隊來到浙江義烏,做起了飾品批發的生意。

到2019年時,謝軍帶了2個技術夥伴來到杭州,重新梳理公司戰略,從自己做批發轉爲做飾品平臺,幫助小B客戶做生意,致力於成爲“跨境版的1688”。

而今,旎浩科技已經成長爲了全球跨境電商供應鏈平臺,提供一站式批發珠寶和配飾,平臺上有20多萬種飾品。如Shein一般,旎浩科技也啓動了全託管業務。飾品之外,服飾配件、女裝、泳衣、包包、鞋子、帽子、圍巾、眼鏡等品類均是熱招類目。

03:利潤高、門檻低,運營成關鍵

“飾品是天然適合獨立站的。”Yvonne告訴品牌工廠。

一方面,飾品競爭激烈,產品的同質化非常明顯,在平臺上其實難以與競品拉開區別;這個時候就需要遠離平臺競爭,通過獨立站,展示更多的品牌故事和品牌調性,來獲得消費者認可,同時飾品作爲裝飾性產品,更適合以圖片、視頻等形式展示調性。

另一方面,飾品的利潤空間比較高,尤其是高端品牌,就給賣家留出了足夠的空間去做投流。

最初,尚奕辰的飾品從亞馬遜起步,但很快就發現平臺內流量很珍貴,需要不斷投流細化才能獲得有效回報,於是他便慢慢轉向了獨立站的運營。

“初期我們投流的ROI是沒法打平的,後來我們發現EDM,可以把客戶整個生命週期挖掘出來,比如同一個客戶,如果對品牌有一定的粘性,可能在母親節、聖誕節等節日都會回來回購。初期投流浪費的這些錢我們就在後面慢慢賺回來了,ROI從最開始的1: 2、1: 3,提高到了1: 10。”尚奕辰說。他推薦使用Shopify工具Klaviyo做EDM營銷。

經營獨立站,流量就成了關鍵。尚奕辰表示,飾品獨立站的客單價決定投流時要往哪個方向去操作,“客單價高的情況下,可以選擇先投流來引入流量,再通過EDM進行個性化營銷。郵件營銷其實是用戶忠誠度管理的一部分,對於品牌建設很有效果。”

節點營銷也是非常重要的。在母親節、聖誕節等節日,許多飾品品牌都會推出相應的系列飾品,這樣的系列飾品需要配合節點營銷來進行宣傳,“一般需要提前3-6個月決定營銷節奏,例如是否要做活動,在什麼節點發送產品信息,什麼時候給到哪些人羣折扣。有時也會有另一種玩法,比如趁着節日大促針對現存產品,做去庫存的操作。”

飾品行業流行趨勢變化快,不同的季節不同單詞的搜索量也會不一樣,特別是涉及到一些生辰、星座之類的,每個月都會有一些變化,所以需要在不同的時期優化不同的詞。“飾品獨立站在做SEO優化的時候,需要做搜索詞組合,比如需要買品牌詞,還要針對產品本身搭配一些高轉化的詞。我們會建議性價比更高的關鍵詞組合,最佳比例的長短尾詞搭配,可以爲維護網站自然流奠定堅實的基礎,長遠帶來的價值遠大於SEO所花費的成本。”

在SEO優化方面,Soufeel早期起量的祕訣就是蹭知名品牌潘多拉的流量,不僅在設計風格上借鑑潘多拉,營銷宣傳時也會把“潘多拉風格”作爲關鍵點。

在社交媒體上,尤其是Facebook、Instagram上,Soufeel通過積極經營已經積累了近百萬粉絲。從similarweb的數據來看,Soufeel的流量來源中,直接訪問量佔比達67.76%,說明該品牌已經建立了一批忠實的擁躉;來自社交媒體的流量佔比約爲10.78%,排在第二,主要來自Facebook。

紅人營銷也是飾品出海品牌運營的關鍵。Soufeel獨立站上有專門的紅人合作渠道,寫着大大的“每月免費獲取Soufeel新品”,要求紅人的社交媒體賬號至少有10000名粉絲,並且收到商品後的14天內爲Soufeel產品拍照或錄像,併發布到社交媒體上。

據statista預測,2024年全球珠寶市場的收入預計將達到3109億美元,並在2024-2028年間保持3.53%的複合年增長率 。儘管飾品行業市場廣闊,但競爭相對激烈,想要脫穎而出,出海品牌需要在運營方面下些功夫。

(封面圖源:圖蟲創意)

(來源:雨果網的朋友們)

*上述文章存在營銷推廣內容(廣告)